跳到主要內容區塊
僑務電子報
:::

疫情趨緩 8月至12月國考時程調整看過來

2021-07-09
央廣提供
分享
分享至Facebook 分享至Line 分享至X
關鍵字
最新國考調整時程
最新國考調整時程

考試院考選部8日表示,國內疫情逐漸趨緩,因疫情而停擺的國家考試也將陸續恢復舉辦。考選部表示,在聽取各界意見後,部分醫事相關人員考試將採取「分梯次舉行」、「延長考試日期」、「增加試場數」等策略,以有效分散應考人流。

考選部表示,除醫師第二階段考試因應考人數僅1,463人,將如期於7月22日至23日舉行外,原訂7月下旬舉行的2項醫事相關考試將各自分為2梯次舉行,以分散人流。同時,由於前述2項考試改為分梯次辦理,半數應考人將分流至8月應考,原定8月舉行的3項國家考試也將延期舉行。

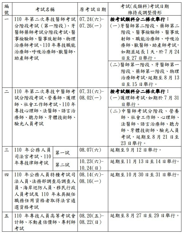
最新考試期程與梯次分配規劃如下:

一、110年第二次專技醫師第一階段考試、牙醫師藥師考試分階段考試、醫事檢驗師、醫事放射師、物理治療師考試、110年專技職能治療師、呼吸治療師、獸醫師、助產師考試;應考人數為1萬2千多人,將按考試類科分2梯次舉行。

(一)第一梯次:牙醫師第二階段、藥師第二階段、醫事檢驗師、醫事放射師、職能治療師、呼吸治療師、獸醫師、助產師考試,將如期舉行並延長1天,於7月24日至27日舉行。

(二)第二梯次:醫師第一階段、牙醫師第一階段、藥師第一階段、物理治療師考試,應考人數約6千多人。考量無立即就業需要或單一類科人數較多,延期至8月13日至15日舉行。

二、110年第二次專技中醫師考試分階段考試、營養師、護理師、社會工作師考試;110年專技心理師、法醫師、語言治療師、聽力師、牙體技術師、驗光人員考試,應考人數約2萬8千多人,將按考試類科分二梯次舉行

(一)第一梯次:護理師考試,基於醫療人力急迫性等,如期於7月31日舉行。

(二)第二梯次:中醫師考試分階段、營養師、社會工作師、心理師、法醫師、語言治療師、聽力師、牙體技術師、驗光人員考試,應考人數約1萬3千人,延期至8月21日至23日舉行。

三、原訂8月份舉行的3項考試延期規劃

(一)110年公務人員司法官考試(第一試)、110年專技律師考試(第一試),延期至9月12日舉行;兩考試之第二試配合延期至11月13日至14日舉行。

(二)110年公務人員特種考試司法人員、法務部調查局調查人員、海岸巡防人員、移民行政人員考試,以及110年未具擬任職務任用資格者取得法官遴選資格考試,延期至10月30日至31日舉行。

(三)110年專技會計師、不動產估價師、專利師考試,延期至8月27日至29日舉行。

考選部指出,經過將7、8月考試分梯次或延後辦理的調整後,今年9月至12月排定舉行的考試將高達16項次,幾乎每個週末都將辦理國家考試,考選部將會同各考區縣市政府,盡力克服借用考場的困難。

考選部表示,近日收到許多應考人反映各種意見,部分應考人期待如期考試以儘速就業,部分則希望延期應考;經整體衡酌考試人流、試場座位安排、考試類科性質、醫療人力需求、專業社群意見及洽借試場情形等因素,考選部已經盡最大努力做出調整。考選部指出,如因考試日期延期舉行或無法參加疫情第三級警戒期間舉行之考試者,均可依考選部各項考試規費退費作業要點規定申請退費。

相關新聞

top