跳到主要內容區塊
僑務電子報
:::

國家公園步道系統分級出爐 盼提升高山活動安全

2021-08-14
中央社提供
分享
分享至Facebook 分享至Line 分享至X
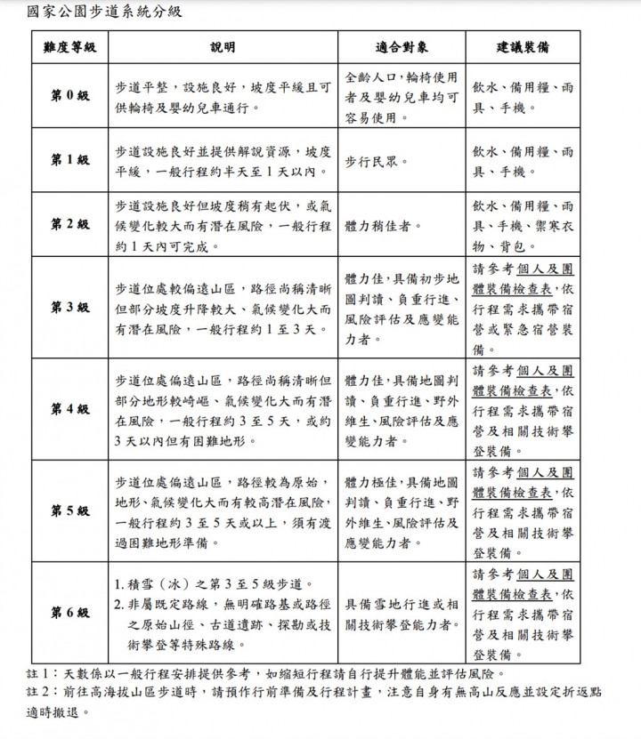
內政部營建署公布國家公園步道系統分級,總共分成0到6級。(圖取自台灣登山申請一站式服務網網頁hike.taiwan.gov.tw)
內政部營建署公布國家公園步道系統分級,總共分成0到6級。(圖取自台灣登山申請一站式服務網網頁hike.taiwan.gov.tw)

內政部營建署公布國家公園步道系統分級,總共分成0到6級,盼提供一致的難易度資訊,讓民眾做足準備,提升高山活動安全性,目前已完成玉山、太魯閣、雪霸國家公園步道分級。

營建署日前發布新聞稿,國家公園步道包含多種型式,從步道平整坡度平緩可供輪椅及嬰兒車通行到需步行數天才能抵達,步道間的難度、所需體力和裝備落差非常大。

營建署指出,這次跟國內登山團體、資深登山者及行政院農業委員會林務局等單位共同合作,訂定國家公園步道系統分級,完成較熱門的玉山、太魯閣及雪霸3處高山型國家公園所轄步道系統分級工作,讓民眾入山林前有所依循,藉此提升高山區域活動安全性。

依據國家公園步道系統分級表,0級適合全齡人口,可供輪椅及嬰幼兒車使用,像是雪霸國家公園的武陵路步道;1至2級是1天內可完成,且設施良好的步道,例如:太魯閣國家公園砂卡礑步道屬於1級,玉山國家公園塔塔加遊憩區步道則為2級。

營建署指出,3至5級以上的步道則屬於較偏遠山區,建議民眾應具備地圖判讀、負重行進、風險評估及應變能力;第6級則為積雪的第3至5級步道或非屬既定路線,民眾要前往時,至少需具備雪地行進或相關技術攀登能力。

營建署表示,步道分級後,也會優化「台灣登山申請一站式服務網」功能,更新網站中登山路線使用困難度等級資訊,3處高山型國家公園所轄個別步道里程、一般行程天數、危險地形、宿營地點及注意事項等相關資訊也可在各管理處網站查詢。

營建署指出,後續再請墾丁、陽明山、金門、台江、澎湖南方四島等國家公園與壽山國家自然公園依步道分級內容,對轄下步道進行分級,函報營建署備查,並逐步在各管道更新資訊。

相關新聞

top