跳到主要內容區塊
僑務電子報
:::

全民國防應變手冊公布 緊急避難包必備清單一次看

2023-06-14
中央社提供
分享
分享至Facebook 分享至Line 分享至X
(國防部提供)
(國防部提供)
(國防部提供)
(國防部提供)
(國防部提供)
(國防部提供)

國防部13日公布最新「全民國防應變手冊」,民眾平時應備妥「個人緊急避難包」,以利戰時迅速攜帶前往避難,維持生存基本需求,緊急避難包內容包括重要證件影本、可保存的簡易飲食、慢性病和急救用藥、收音機等。

國防部去年4月公布「全民國防手冊範本」,歷經1年多修訂後,國防部上午公布最新「全民國防應變手冊」,相較舊版手冊23頁,新版頁數達47頁,並新增「敵我識別」、「通訊傳播中斷應處」、「戰傷醫療急救」、「即時掌握正確訊息的方式」等內容。

國防部在「平時準備」篇章說明民眾個人緊急避難包準備內容,因為戰爭發生時,避難包可立即隨身攜帶前往防空避難所,有助於維持生存基本需求。

緊急避難包必備內容為,背包、個人所需適量飲食(水、罐頭或易保存食物)、保暖用品(水袋、毛毯及禦寒衣物)、手電筒、重要證件影本(身分證、戶口名簿、健保卡)、個人醫療用品(慢性病用藥、急救用藥、處方影本)、粗棉手套、哨子、簡易求生工具(小刀、開罐器、鋼製杯碗等)、行動電話、收音機。

其他也包括:清潔用品(衛生紙、濕紙巾、毛巾)、小面額現金及零錢、行動電源、輕便雨衣、嬰幼兒尿布奶粉奶瓶等、成人或女性生理用品、備份鑰匙、寵物乾糧。國防部提醒,緊急避難包應每半年檢查1次,確保無損壞、過期等情形。

國防部指出,如果暫時於家中避難,可能遭遇停水停電、糧食短缺等情形,因此可比照緊急避難包做好相關準備,包括3天份以上的食物及飲水,小型、手搖式發電機、備用電源或太陽能充電版、急救箱。

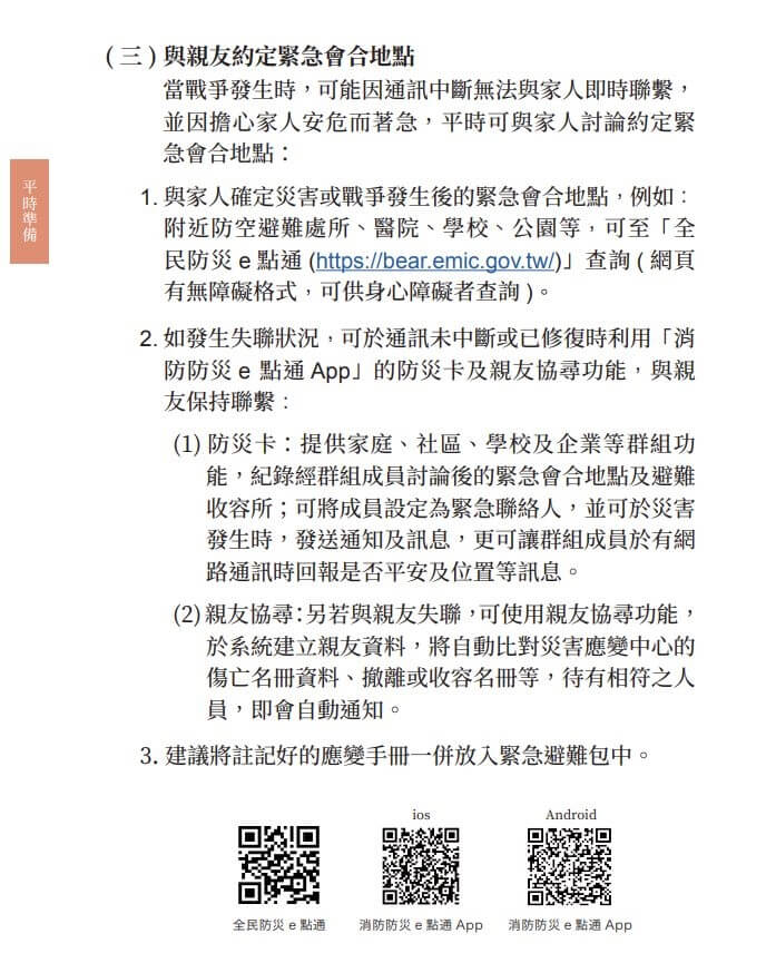
另外,民眾可下載「警政服務App-防空避難專區(iOS下載Android下載)」或「消防防災e點通App(iOS下載Android下載)」,查詢全台防空避難處所位置,於抵達指定地點時,依循有防空避難標誌的告示牌指引前進。

相關新聞

top 內政部修訂僑民役男服役規定 僑民既有權益不受影響