跳到主要內容區塊
僑務電子報
:::

卓揆:積極落實「五大信賴產業推動方案」 強化臺灣全球供應鏈關鍵地位 提升國家整體安全韌性

2024-09-05
行政院提供
分享
分享至Facebook 分享至Line 分享至X
五大信賴產業推動方案
五大信賴產業推動方案
政策方向
政策方向
半導體-成為全球半導體全供應鏈主導者
半導體-成為全球半導體全供應鏈主導者
人工智慧-成為全球AI影響力中心
人工智慧-成為全球AI影響力中心
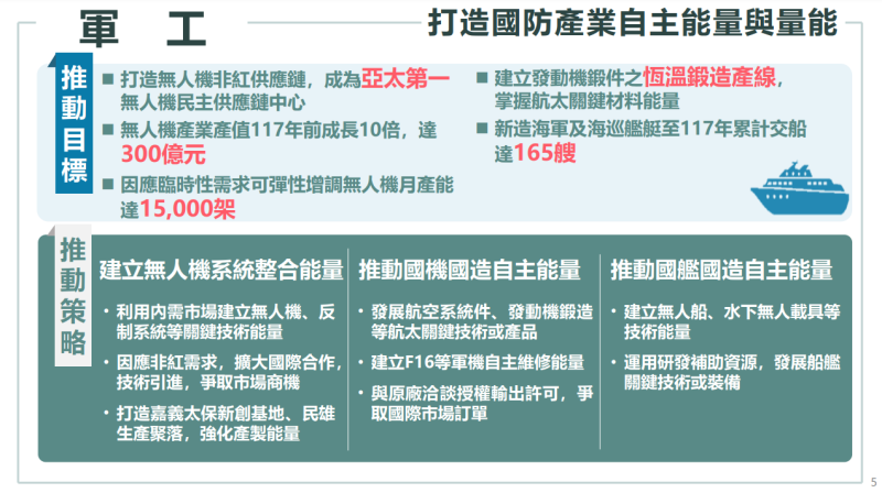
軍工-打造國防產業自主能量與量能
軍工-打造國防產業自主能量與量能
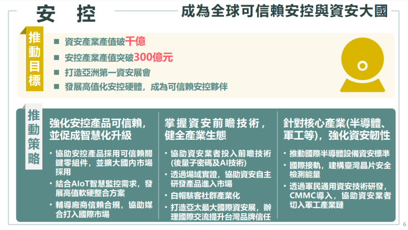
安控-成為全球可信賴安控與資安大國
安控-成為全球可信賴安控與資安大國
次世代通訊-強化全域通訊網路韌性
次世代通訊-強化全域通訊網路韌性

行政院長卓榮泰5日在行政院會聽取國家發展委員會「五大信賴產業推動方案」報告後表示,本方案是賴清德總統提出的國政願景,具備高度戰略意義,可強化臺灣在全球供應鏈的關鍵地位。卓院長指示經濟部、國家科學及技術委員會等相關部會針對半導體、人工智慧、無人機等產業,加強與各企業合作,加速主權AI的推動與相關法令的完備,以及加強無人機技術的研發及移轉,並請鄭麗君副院長協助加強督導各相關措施。

卓院長指出,發展半導體、人工智慧、軍工、安控及次世代通訊等五大信賴產業,是賴總統提出的國政願景,具有高度戰略意義,不僅強化臺灣在全球供應鏈的關鍵地位,有利我國與民主陣營緊密連結,更有助於促進各行各業的競爭力、創造高薪就業,以及提升國家整體的安全與韌性。

在半導體產業方面,卓院長表示,未來必須全力維持晶圓代工、IC設計及封裝測試等三大領域的領先地位,並提高設備與材料自主能力,以壯大臺灣的影響力,請經濟部、國科會加強與各企業的合作,並協助整合,以爭取國際商機。在人工智慧方面,請加速主權AI的推動與相關法令的完備,並請國科會積極掌控進程。在無人機方面,請經濟部偕同相關部會共同努力,透過內需帶動成長,並加強技術的研發及移轉,加速達成發展目標。

卓院長強調,本方案後續推動,請國發會與相關部會密切合作,納入行政院經濟發展委員會與顧問會議的結論與建言,作為完善政策規劃與執行的重要參考,定期管考、滾動檢討,積極落實各項措施,儘速展現具體成效,並請鄭副院長協助加強督導以上各相關事項。

相關新聞

top